Isotherme
-
Definition:
- Zustandsänderung bei konstanter Temperatur
-
Thermische Größen:
- T = const.
-
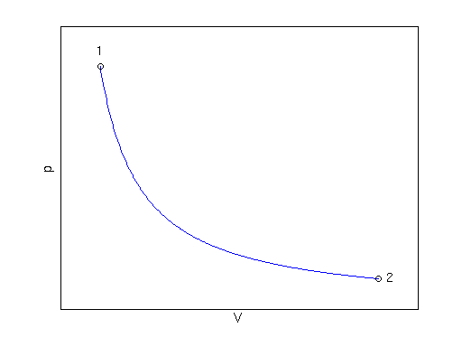
Zusammenhang zwischen p und V:
-
Prozessverlauf
- p = m Ri T 1/V
(Hyperbel)
-
im Bild:
-
Energien:
-
Volumenänderungsarbeit
- innere Energie bleibt konstant
-
Wärme
-
technische Arbeit:
- zugeführte Wärme wird vollständig zur
Volumenausdehnung verwendet.